A while back I wrote an article for MAKE's blog about Charlieplexing LEDs with an AVR or Arduino. I just wanted to drop this quick update on how to 'plex 20 LEDs. I've now had TWO different people ask about doing more than 12 LEDs.
I created a Gist on GitHub to control the LEDs and a matching and labeled schematic (see below) to demonstrate 20 Charlieplexed LEDs, but I've not actually tested the setup or the code (FYI).
Here's the code:
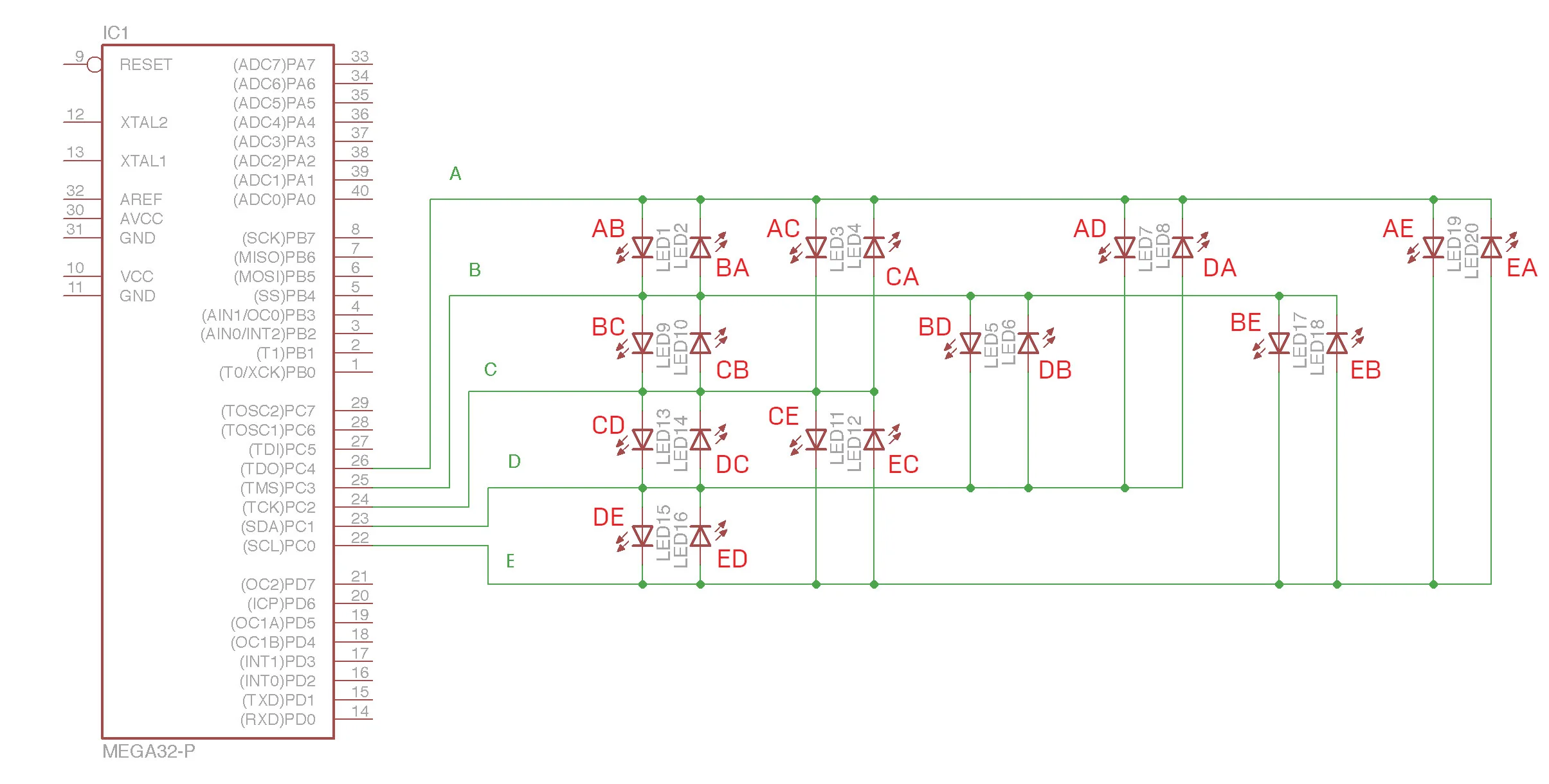
I threw together a schematic for the project and added labels to the LEDs to help you identify them in the source code.
Charlieplexing 20 LEDs (with labels) on an AVR or Arduino
The AVR chip in the schematic is just a placeholder for your board or chip. It's there to give you an idea.
Also, a better way to control up to 56 LEDs AND save SRAM space on your AVR/Arduino is given in my article on MAKE. But, I copied the Gist over to this article real quick because it's kinda cool to work at the bits and ports level on the AVRs:
With the original (and probably easy-to-read) version of the code, I simply used a multidimensional array to store the INPUT/OUTPUT or HIGH/LOW values for the Arduino pins for the control of any particular LED. The version at the top of the page takes roughly (LED_COUNT x PINS x 2) bytes or memory (20 LEDs = 200 bytes). The version directly above uses individual bytes to change the AVR PINx and DDRx. For 20 LEDs, that's (40) bytes. For 56 LEDs controlled using 8 pins, the big array version would take about 896, whereas the smaller one only requires about 112 bytes.

